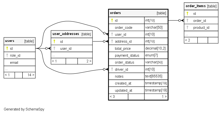
Columns
| Column | Type | Size | Nulls | Auto | Default | Children | Parents | Comments | |||
|---|---|---|---|---|---|---|---|---|---|---|---|
| id | INT | 10 | √ | null |
|
|
|||||
| order_code | VARCHAR | 50 | √ | null |
|
|
|||||
| user_id | INT | 10 | √ | null |
|
|
|||||
| address_id | INT | 10 | √ | null |
|
|
|||||
| total_price | DECIMAL | 10,2 | √ | null |
|
|
|||||
| payment_status | enum('pending', 'paid', 'cash') | 7 | √ | null |
|
|
|||||
| order_status | VARCHAR | 50 | √ | null |
|
|
|||||
| driver_id | INT | 10 | √ | null |
|
|
|||||
| notes | TEXT | 65535 | √ | null |
|
|
|||||
| created_at | TIMESTAMP | 19 | √ | null |
|
|
|||||
| updated_at | TIMESTAMP | 19 | √ | null |
|
|
Indexes
| Constraint Name | Type | Sort | Column(s) |
|---|---|---|---|
| PRIMARY | Primary key | Asc | id |
| address_id | Performance | Asc | address_id |
| driver_id | Performance | Asc | driver_id |
| user_id | Performance | Asc | user_id |

