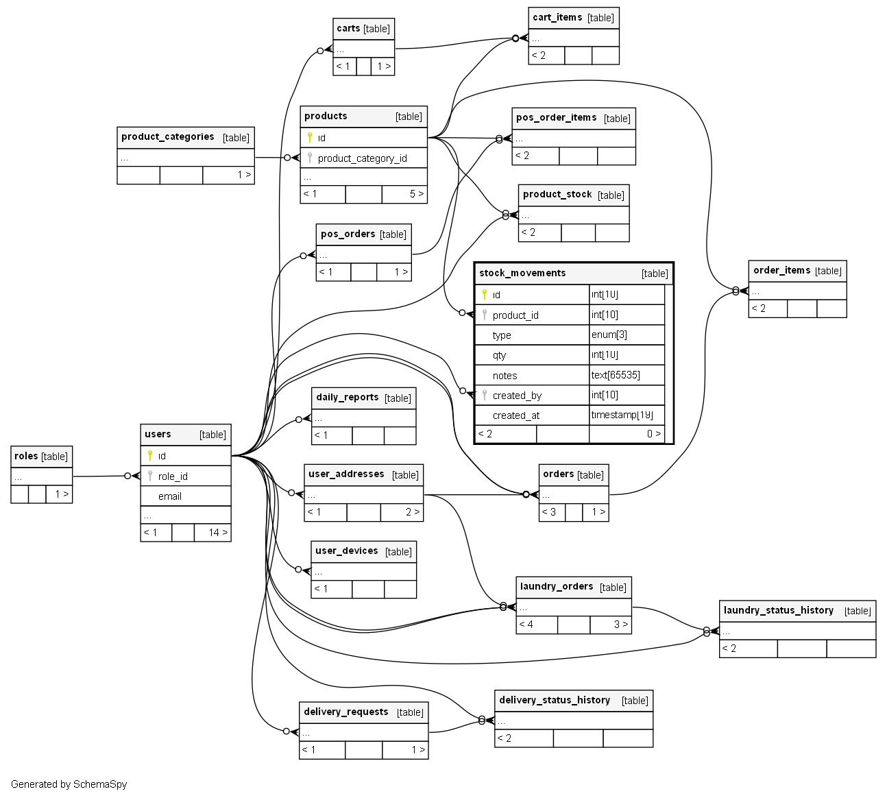
stock_movements


Columns

Column Type Size Nulls Auto Default Children Parents Comments
id INT 10 null
product_id INT 10 null
products.id stock_movements_ibfk_1 R
type enum('in', 'out') 3 null
qty INT 10 null
notes TEXT 65535 null
created_by INT 10 null
users.id stock_movements_ibfk_2 R
created_at TIMESTAMP 19 null

Indexes

Constraint Name Type Sort Column(s)
PRIMARY Primary key Asc id
created_by Performance Asc created_by
product_id Performance Asc product_id

Relationships